中文版
English
日本語
首页
服务项目
服务行业
活动
新闻稿
专业分享
关于我们
公司视频
政策与新规
洞察未来
您现在的位置:
首页
→
专业分享
→
政策与新规
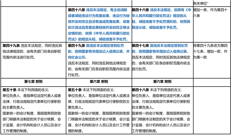
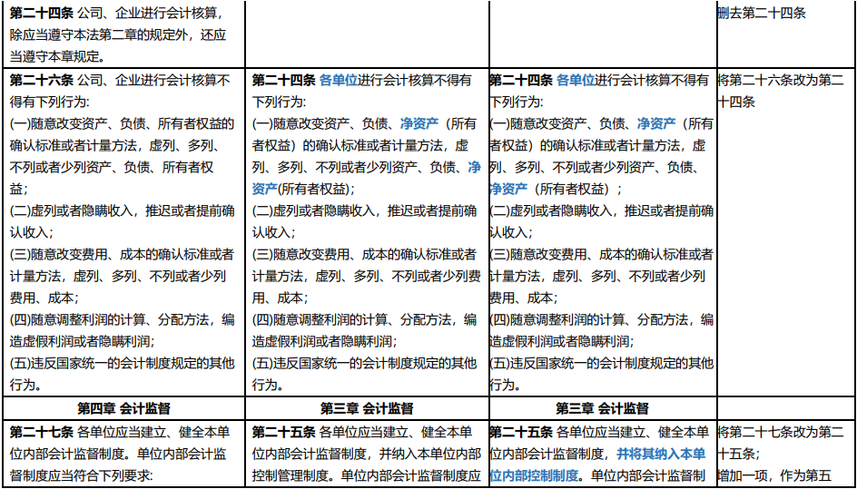
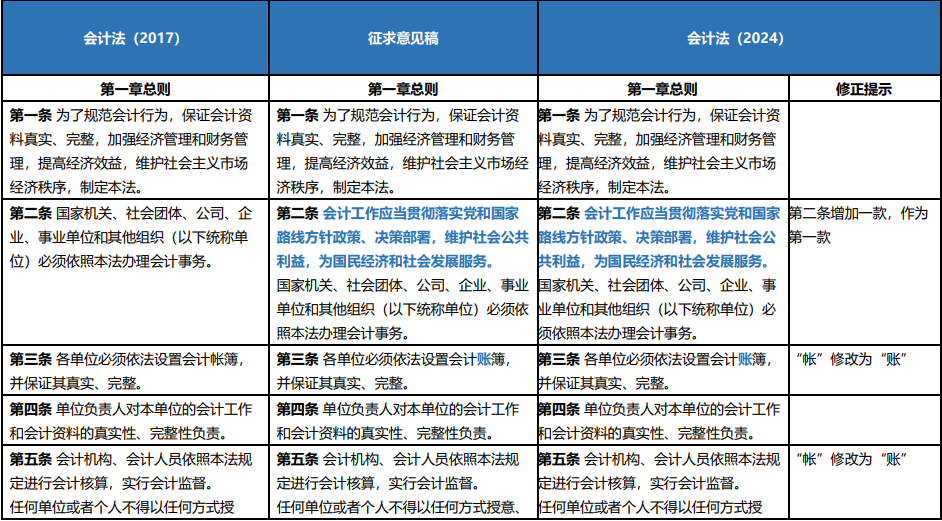
新会计法逐项对照表 | 会计法(2017) VS 征求意见稿 VS 会计法(2024)
上一篇
西城法院审结首例适用新公司法加速到期规则案件
下一篇
快讯!五部门关于在中国(上海)自由贸易试验区试点暂时进境修理有关税收政策的通知
研究与洞察
餐饮业,合规纳税热点问答来啦
中华人民共和国工业和信息化部 财政部 税务总局关于2026—2027年减免车辆购置税新能源汽车产品技术要求的公告中华人民共和国工业和信息化部 财政部 税务总局公告2025年第24号 根据《关于延续和优
注意!明年买新能源汽车,车辆购置税有这些变化→
别大意!出口HS编码填错的严重后果,你知道吗?
报关知识分享:出口企业四种报关模式(EXW/FOB/CIF/CFR)
企业名下没有车辆,能报销老板或业务人员的油费吗?税局答复来了!
研究与洞察
关于促进服务业领域困难行业纾困发展有关增值税政策的公告 财政部、税务总局公告2022年第11号
生产、生活性服务业增值税加计抵减政策,执...
高企年薪超过50 万元的科技人才给予三年30%补贴!
一、聚焦人才“第一资源”,做实业以才兴基...
上海市公布2023年度住房公积金缴存基数、比例和月缴存额上下限
根据《住房公积金管理条例》、《上海市住房...
个人出租住房需要缴纳印花税吗?
对个人出租、承租住房签订的租赁合同,免征...
新《公司法》规定的公司章程可自主规定的74个事项
新《公司法》规定的公司章程可自主规定的7...
公司会计将休产假,财务事项怎么办?
随着2021年5月31日国家全面放开三胎...
快看!5号公告!税务总局公布“反向开票”规则
国家税务总局公告2024年第5号国家税务...
青岛:关于组织开展2024年科技型中小企业评价工作的通知
青岛:关于组织开展2024年科技型中小企...
海关总署公告2024年第78号(关于发布《2024年第七届中国国际进口博览会海关通关须知》和《海关支持2024年第七届中国国际进口博览会便利措施》的公告) 为保障中国国际进口博览会“越办越好”,海关
海关总署公告2024年第78号(关于发布...
商家拒开发票怎么办?
新《公司法》调整注册资本印花税这样缴
行政处罚法专题学习更新了(20241002更新)
一、重要文件《中华人民共和国行政处罚法》...
两部门发文调整出口退税政策,2024年12月1日起实施
财政部 国家税务总局关于调整出口退税政策...
赡养老人专项附加扣除的分摊方式有哪几种?
禁止机器人报税!禁止个人代理记账!税务局正式明确!
如今很多代理记账机构乱象频发,税务局正式...
2月21日起个税年度汇算可以预约办理啦
青岛中小微企业如何选择代理记账公司?百福...
【热点关注】出海合规·中美贸易战下“第三国加工”原产地认定的风险和启示
2018年起,中美贸易战备受全球关注。美...
个税!延续至2027年12月31日!年终奖“单独计税”还是“并入综合所得”更划算
年终奖该怎么筹划节税?今天都给大家说清楚...
重磅!《增值税实施条例》开始征求意见!22大变化先睹为快!
【热点】太给力了!今年1-3月份为1%,4-12月份免税!
于对增值税小规模纳税人免征增值税的公告财...
餐饮业,合规纳税热点问答来啦
2025/10/13 9:56:52
中华人民共和国工业和信息化部 财政部 税务总局关于2026—2027年减免车辆购置税新能源汽车产品技术要求的公告中华人民共和国工业和信息化部 财政部 税务总局公告2025年第24号 根据《关于延续和优
2025/10/13 9:31:18
注意!明年买新能源汽车,车辆购置税有这些变化→
2025/10/11 0:00:00
别大意!出口HS编码填错的严重后果,你知道吗?
2025/10/9 0:00:00
服务项目
财税服务
税务服务
法律服务
审计服务
商务服务
香港业务服务
其他服务
服务行业
加工制造业
批发和零售业
外贸进出口
金融业
医药业
房地产与建筑业
文化教育业
互联网和电商
仓储物流业
旅游业
活动
公司活动
老板沙龙
新闻稿
新闻稿
专业分享
政策与新规
洞察未来
关于我们
公司简介
企业文化
我们的团队
发展历程
联系我们
加入我们
公司视频
公司视频
©2003-2025 版权所有:百福润财税咨询
电话:400 007 3066 021-68769886(上海区域) 0532-85979808(青岛区域)
投诉电话:135 8325 5798
邮箱:cpa@brighture.com
邮编:330520
欢迎访问Kreston国际会计总部:
https://www.kreston.com/
分享:
免责声明
鲁ICP备15021766号
犀牛云提供云计算服务
网站地图
X
1
QQ设置
客服
3
SKYPE 设置
客户名称
4
阿里旺旺设置
旺旺客服名称
等待加载动态数据...
等待加载动态数据...
5
电话号码管理
400 007 3066
6
二维码管理
等待加载动态数据...
等待加载动态数据...
展开